客户服务中心

您可以直接拨打我们的客户服务热线或者把您的意见发送至我们的邮箱

010-82684401

mingdedata@163.com

北京市昌平区宏福国际创新中心A座4030室

当前位置:企业新闻
乡镇档案工作办法


第一章总则   

第一条化、规范化、关法律法规,

第二条  为加强乡镇档案工作,推进乡镇档案工作法治 科学化,根据《中华人民共和国档案法》及有 结合乡镇工作实际,制定本办法。

乡镇档案是指乡镇党委、政府、人大、群团组   织(以下简称乡镇机关)及企业事业单位在各项活动中直接 形成的具有保存价值的各种文字、图表、声像等不同形式的 历史记录。

第三条 乡镇档案工作是乡镇工作的重要组成部分,是 一项基础性、支撑性工作,在推进乡镇治理体系和治理能力 现代化建设中具有重要作用。

第四条 乡镇应当把档案工作纳入乡镇发展规划、工作 计划和考核体系,纳入领导目标管理责任制,纳入乡镇各部 门和履行公共服务职能等机构职责范围,切实解决设施设 备、人员和经费等实际问题。

第五条 乡镇档案工作在上级档案主管部门监督、指导 下,实行统一领导、科学管理的原则,维护档案的完整与安 全,便于利用。

第六条乡镇档案工作所需经费列入乡镇财政预算。

第七条县级以上地方档案主管部门根据本地区实际,

协调有关部门对乡镇档案工作给予政策、资金、项目等方面 的支持。

第二章机构、人员及其职责

乡镇应当明确分管档案工作领导,建立档案工 处理作协调机制,

乡镇档案工作重要事项。

乡镇应当确定档案机构或岗位(以下简称乡镇 主管档案部门),本乡镇档案工作,其职责包括:

(一)贯彻执行档案工作的法律法规和方针政策;

(二)建立健全档案工作规章制度;

(三) 对乡镇机关文件材料的收集、整理、归档等工作 进行指导和监督;

(四) 集中管理本乡镇机关的档案;

(五) 开发档案资源并提供利用;

(六) 加强档案信息化建设;

(七) 按照规定向县级综合档案馆移交档案;

(八) 开展档案宣传、培训,做好档案统计等工作;

(九) 对乡镇企业事业单位及村级组织的档案工作进行 监督、指导;

(十)掌握本行政区域档案工作情况,维护档案安全。 第十条 乡镇档案人员应当政治可靠、忠于职守,具备 做好档案工作所需要的知识与技能,并保持相对稳定。

档案人员调离岗位或退休的,应当在离岗前办好交接手 续。

第十一条 乡镇企业事业单位应当指定人员负责档案 工作,确保档案完整、安全,便于利用。

第十二条乡镇应当加强档案室建设,有条件的可设立 乡镇档案馆。

第三章设施设备

第十三条 乡镇应当设置适宜档案安全保护和利用的 档案库房、业务和技术用房、办公用房。

档案库房应当根据档案载体类型分别或分区设置,库房 面积应当满足档案法定存放年限需要。

第十四条 档案库房应当远离自然灾害易发地段和易 燃易爆等场所,不得毗邻可能危及档案安全的用房,不宜设 置在地下。

第十五条 档案库房应当按照防火、防盗、防水(潮)、 防光、防尘、防磁、防高温、防有害生物等要求,配备保障 档案安全所需的设施设备。

第十六条档案柜架、档案盒等装具应当符合国家规 定。使用密集架的库房楼面均布活荷载标准值应当符合相关 要求。

第十七条 乡镇档案部门应当加强档案库房管理,定期 检查档案设施设备运行状况,发现问题及时采取措施。

第四章文件材料归档

第十八条 乡镇机关及企业事业单位形成的文件材料 应当采用耐久、可靠、满足长期保存要求的记录载体和记录 方式。

乡镇机关形成的文件材料由各部门整理完毕后向乡镇 档案部门归档,乡镇企业事业单位形成的文件材料由各单位 整理归档。

第十九条乡镇应当根据本办法编制本乡镇文件材料 归档范围和档案保管期限表,报县级档案主管部门审核同意 后执行。机构或职能发生重大变化时应当及时修订并重新报 审。

第二十条 归档的文件材料按照有关规章、标准区分类 型,分别整理:

(一) 文书类按照《归档文件整理规则》(DA/T22)、 《文书档案案卷格式》(GB/T9705 )进行整理;

(二) 科技类按照《科学技术档案案卷构成的一般要求》 (GB/T 11822 )、《建设项目档案管理规范》(DA/T28)

进行整理;

(三) 会计类按照《会计档案管理办法》(财政部国 家档案局令第79号)、《会计档案案卷格式》(DA/T39) 进行整理;

(四) 声像类按照《照片档案管理规范》(GB/T 11821). 《数码照片归档与管理规范》(DA/T50)、《录音录像档

案管理规范》(DA/T78 )进行整理;

(五) 实物类按照实物类别或保管期限,以件为单位进 行整理。


乡镇在专项工作中形成的文件材料,按照相关规定要求 进行整理。

电子文件按照《党政机关电子公文归档规范》(GB/T 39362 ).《政务服务事项电子文件归档规范》(DA/T85)、 《电子文件归档与电子档案管理规范》(GB/T 18894)进行 整理。

第二十一条文件材料应当及时归档。文书类文件材料 于次年6月底前归档;科技类文件材料在科技活动结束后及 时归档;会计类文件材料可由会计部门在会计年度终了后保 管1年,于次年3月底前归档;照片、录音录像等声像类材 料在活动结束或办理完毕后随时归档;采用办公自动化或其 他业务系统的,应当随办随归。

归档时间有特殊规定的,从其规定。

第二十二条归档的文件材料应当为原件,且真实、准 确、齐全、完整。文件材料归档时,交接双方应当根据归档 目录清点核对,并履行交接手续。

应当归档的文件材料,任何部门和个人不得拒绝归档或 据为己有。

第五章档案保管与利用

第二十三条 乡镇机关档案由乡镇档案部门集中统一 管理。

乡镇企业事业单位的档案原则上自行保管;不具备安全 保管条件的,可由乡镇档案部门代管。

涉密档案的管理应当符合保密管理规定。

第二十四条 乡镇应当对已达到保管期限的档案进行 鉴定,经鉴定确无保存价值的档案应当按照规定予以销毁, 鉴定报告与销毁清册永久保存。

鉴定工作由分管档案工作负责人、档案人员和相关部门 人员组成鉴定小组进行。

第二十五条 乡镇档案部门应当编制多种形式的检索 工具,开展档案资源开发利用工作,规范利用程序,做好利 用效果登记。

第二十六条 乡镇档案部门应当定期对档案保管、档案 利用、设施设备和人员等情况进行统计。

第二十七条 乡镇档案部门应当按照规定向县级综合 档案馆移交乡镇机关档案,并同时移交检索工具、编研成果。 电子档案移交按照国家有关规定执行。

第二十八条 乡镇应当建立健全档案安全工作机制,明 确档案安全责任,开展经常性档案安全风险隐患排查整治, 制定档案管理应急预案并定期组织演练,确保档案安全。

第六章档案信息化

第二十九条 乡镇应当加强档案信息化工作,推动档案 信息化与各项信息化工作协调发展,将档案查阅服务纳入乡 镇公共服务事项。

乡镇政务信息系统开发与实施应当考虑档案管理需求。

第三十条 乡镇档案部门和企业事业单位应当配置必 要的档案信息化设施设备,使用电子档案管理信息系统,有 序开展传统载体档案数字化、电子文件归档与电子档案管理 工作,推进乡镇数字档案室、数字档案馆建设。

第三十一条 乡镇应当加强电子档案和档案数字化成 果管理,委托其他机构进行档案数字化、信息化服务的,应 当对受托方进行监督。

第三十二条 县级档案主管部门应当根据本地区信息 化发展水平统筹规划乡镇档案信息化工作,协调相关部门为 乡镇搭建网络利用平台、加强档案数字资源建设、实现跨区 域跨部门利用等提供条件保障。

鼓励有条件的地区统一部署区域性的电子档案管理信 息系统。

第三十三条 县级综合档案馆应当为乡镇档案信息化 提供支持,为乡镇档案数字资源备份提供便利,保障档案信 息安全。

第七章附则

第三十四条  本办法由国家档案局负责解释。

第三十五条 各省、自治区、直辖市档案主管部门,可 结合本地区实际制定实施细则。街道档案工作可参照执行。

第三十六条 本办法自2022年1月1日起施行。国家 档案局1998年印发的《乡镇档案工作试行办法》(档发字 〔1998〕1号)同时废止。

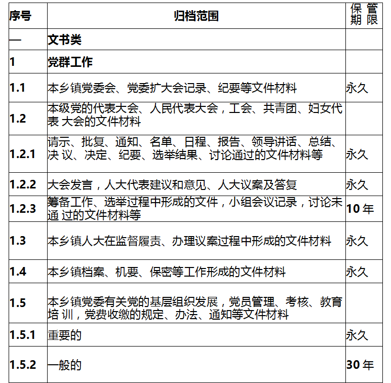
附件:乡镇文件材料归档范围和档案保管期限表

附件

乡镇文件材料归档范围和档案保管期限表

1.png2.png3.png4.png5.png6.png7.png8.png9.png10.png11.png12.png13.png14.png15.png16.png

文章来源国家档案局,版版权归原作者所有,如有侵权请联系,随时进行删除!